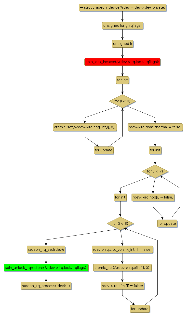
Instance Verification Kit (IVK)
spin lock @ [3381+45+/linux-3.19-rc1/drivers/gpu/drm/radeon/radeon_irq_kms.c]
Instance Signature: lock
|
The Matching Pair Graph:
|
|
Function Name
|
Control Flow Graph (CFG)
|
Events Flow Graph (EFG)
|
Source Correspondence
|
|
radeon_driver_irq_preinstall_kms
|
|
|
[3234+32+/linux-3.19-rc1/drivers/gpu/drm/radeon/radeon_irq_kms.c]
|